永辉超市的2025年:一场“刮骨疗毒”式的战略豪赌
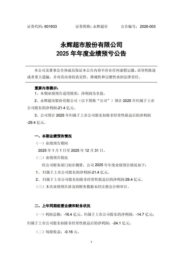
1月20日晚间,零售巨头永辉超市交出了一份令人“心头一紧”的年度业绩预告:预计2025年归属于上市公司股东的净亏损将达到21.4亿元。这个数字不仅比去年同期的亏损额(14.7亿元)扩大了近一半,也清晰地展示了这家老牌超市转型路上的巨大阵痛。
亏损数字背后,是一场涉及近700家门店的庞大手术。根据公告,永辉在过去一年里进行了两项核心操作:一是对315家现有门店进行“深度调改”,二是果断关闭了381家与公司未来战略定位不符的门店。这一开一关,几乎重塑了永辉全国网络的骨骼。
主动选择“流血”,永辉付出了真金白银的代价。对门店进行调改并非简单的装修升级,其中涉及的资产报废、停业损失的营收、以及一次性开办费等,合计约9.1亿元。而因门店停业装修所损失的毛利额,预估也达到了3亿元。这还不算关闭381家门店所产生的连锁反应:资产报废、员工离职补偿、租赁违约赔偿等,每一项都是沉甸甸的成本。
简单计算,仅门店调整与关闭带来的直接和间接损失,就占据了此次巨额亏损的重要部分。这并非经营不善导致的被动失血,更像是一次战略性的主动“放血疗法”。永辉正在用短期巨亏,来换取一个轻装上阵、定位更清晰的未来。
过去几年,传统商超行业在电商冲击和社区团购的夹击下举步维艰,“大而全”的模式遭遇挑战。永辉此番大规模调整,意味着其正在从追求门店数量的扩张时代,转入追求单店质量与核心竞争力的精耕时代。砍掉非战略门店、重金改造核心门店,这种聚焦策略在资本市场上并不罕见,但在零售实体领域,如此大规模的调整仍需要巨大的魄力。
这场豪赌的结果,是否能如永辉所愿,用一年甚至更短的时间“砸”出一个全新的、盈利模型健康的超市样本?21.4亿的亏损,究竟是转型必付的学费,还是一个仍未触底的深坑?未来几个季度的同店销售数据与成本控制能力,将成为检验这场“刮骨疗毒”是否成功的关键指标。对于投资者和消费者而言,一个更精简、更聚焦的永辉,或许值得等待,但市场留给它的时间,也同样在分秒流逝。


