AI圈最近风起云涌,竞争日趋白热化。
那边厢,OpenAI的奥特曼刚在Gemini和Nano面前展示了GPT-5.1,这边厢,阿里巴巴就祭出了“千问App”,目标直指ChatGPT,颇有正面硬刚之势。

事实上,早在几天前,关于阿里秘密研发“千问”项目的消息就已甚嚣尘上,外界普遍认为其目标就是对标ChatGPT。
如今,千问App的迅速上线,也印证了阿里在AI领域的野心和效率。
对于不熟悉AI领域的读者来说,“千问”可能还显得有些陌生。但实际上,其背后的大模型Qwen,早已在业内声名鹊起。
英伟达CEO黄仁勋在GTC大会上就曾公开表示,Qwen在全球开源模型中的市场占有率位居前列,并呈现快速增长的态势。
在模型竞技场上,Qwen3的性能也位列全球第三,仅次于少数闭源模型。
甚至有美国AI专家调侃,硅谷的技术可能都建立在Qwen的基础之上。

“Qwen Panic”一词也应运而生,用来形容美国AI界对Qwen的压力:它既便宜又开源,性能还强劲,让许多闭源模型相形见绌。
此前,Qwen主要面向B端市场,服务于企业项目。而此次推出千问App,则标志着阿里正式进军C端市场,直接与ChatGPT等产品展开竞争。
从用户体验来看,千问App的设计风格简洁高效。首页只有一个对话框、功能选择和一些问题推荐,用户可以免费切换到Qwen3-Max模型。

点击上方的小箭头,还可以免费切换到千问目前最强的模型Qwen3-Max。

接下来,我们通过几个实际案例来测试千问App的性能。首先是写作能力。以鲁迅的口吻吐槽AI幻觉,千问的回答颇具神韵,尤其是结尾的呼吁,很有《热风》的味道。
“要破除这迷障,唯有靠自己的双眼去看,双足去走,心底的‘热’去照亮。至于那铁屋子里的怪物,且由它自说自话罢——待到众人皆识其真面目时,它的幻象,也不过是一声‘呵呵’后的烟云罢了。”
左右滑动查看
Gemini的回答同样精彩,更具攻击性,将AI和人都批判了一番。
“我看,这‘AI幻觉’,不过是又一种‘精神胜利法’。明明是自己造的‘泥偶’,却反过来要听它的‘神谕’,还要‘战战兢兢’,唯恐不‘智能’。可笑,可叹。”
两者各有千秋,孰优孰劣取决于个人偏好。
此外,千问App还有一个细节值得关注:点击回答下方的“重做”按钮,它会弹出几个选项来猜测用户需求,而无需用户手动描述,这体现了其对用户意图的精准理解。
在知识问答方面, 千问的表现也可圈可点。例如,对于《三国杀》谜题 “为什么女性和吕布杀董卓的时候,董卓都要出两张闪?”,千问能够自动联网搜索参考资料,并给出详细解答,甚至还附带表格说明。
左右滑动查看
相比之下,OpenAI的GPT-5.1则表现欠佳,直接否认了该谜题的存在。
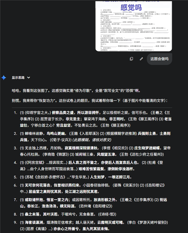
千问的多模态能力也十分出色。对于模糊不清的童年练习题图片,它也能轻松识别并给出正确答案。
相比之下,Gemini表示图片不太清晰,而GPT则开始“即兴创作”,吟起了诗句。

千问还能进行图像编辑。上传一张小黄人手办的照片,要求让它开心起来,它就能生成一张咧嘴大笑的图片,甚至还能让它跳舞。
舞蹈如下,被我哄开心了说是。。

以上测试表明,千问App的实力不容小觑。那么,阿里为何选择此时进军C端市场?
原因在于,阿里在B端市场已经取得了领先地位。Qwen在行业和企业中积累了良好的口碑,拥有了可观的市场份额。 此时,进军C端市场,扩大用户群体,自然是水到渠成的事情。
这意味着,AI领域的竞争已经进入下半场。 竞争的焦点不再仅仅是模型性能的提升,而是转向生态系统的构建和应用场景的拓展。
在全球范围内,能够将云基础设施(阿里云)、基础模型(Qwen)、消费者应用(淘宝、支付宝、钉钉)以及电商、物流、金融、地图、支付等服务整合在一起的玩家并不多,而阿里正是其中之一。
凭借这种全家桶式的生态优势,千问App有望成为连接各种服务的“AI任意门”,为用户提供更便捷、智能的体验。


















